Process Management gives structure to everything I do as a Requirements Engineer. It turns ideas into consistent workflows and ensures that each step creates value. By understanding how processes connect, I can improve collaboration, reduce waste, and achieve reliable results. This section gathers all my articles about process modeling, BPMN, and optimization. Each text helps me understand how processes shape efficiency and how modeling tools like Camunda support that transformation.
1. Foundations of Process Management
A good process starts with clear concepts. Understanding what a process is, how it differs from an algorithm, and how it interacts with business goals helps me design efficient systems.
These articles introduce the basics of process thinking and show how BPM supports business clarity and improvement.

Dive in!
- What is BPM
- Process Basic Concepts: Your Key to Clear Business Workflows
- Process vs. Algorithm – What’s the Difference?
- Bridging the Gap Between Process Management Disciplines

2. Modeling Languages and BPMN Essentials
BPMN is the universal language of process modeling. It allows me to visualize complex workflows and communicate them effectively with both business and IT. The following articles explain syntax, semantics, and structure. They help me create readable, consistent models that guide development and implementation.
Dive in!
- Syntax and Semantics of BPMN
- BPMN Core Elements
- The Participant Perspective in BPMN
- BPMN Project Roles for Effective BPM
3. Gateways and Process Flow Control
Gateways define how decisions and paths unfold in a process. Understanding them is key to managing complexity and maintaining flexibility.
These texts break down different gateway types and show how each supports clarity and precision in process logic.

Dive in!
- Exclusive Gateways in BPMN 2.0: Clear and Simple
- Parallel Gateways in BPMN 2.0: Understanding and Using Them Effectively
- Event-Based Gateways in BPMN 2.0: A Practical Guide
- Complex Gateways in BPMN 2.0: A Simple Guide

4. Modeling and Execution with Camunda
Camunda brings process models to life. It transforms diagrams into executable workflows and gives me full control over process automation.
These articles explain how to start projects, navigate the interface, and connect BPMN models to real business execution.
Dive in!
- What is Camunda?
- Getting Started with Camunda Home User Interface: Your Guide to the Basics
- How to Create a New Project in Camunda
- Engaging and Practical BPMN Example with Camunda
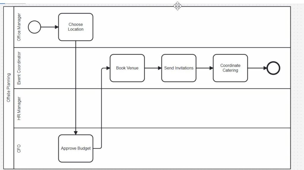
- BPMN Lanes in Camunda: A Step-by-Step Guide
5. Process Roles, Responsibilities, and Collaboration
Every process depends on people. Defining who does what builds accountability and teamwork.
These texts explore the human side of process management — from RACI responsibilities to collaboration structures that connect roles and results.

- Raci Responsibilities in BPMN Process Management and Analysis
- The Participant Perspective in BPMN
- BPMN Project Roles for Effective BPM

6. Optimization and Continuous Improvement
A process is never finished. I constantly look for ways to make workflows faster, clearer, and more effective.
These articles show how optimization reveals hidden potential and how small changes create lasting improvements.
Dive in!
- How I Improve Workflows Through Process Optimization
- Design and Analysis in the Business Process Lifecycle
7. Process Orientation and Public Sector Innovation
Process orientation transforms not only companies but also public institutions. By applying BPM principles, I can increase transparency, service quality, and efficiency in every organization.
The following texts demonstrate how process orientation drives large-scale improvement and connects business strategy with operational excellence.

Dive in!
- Reimagining Public Sector through Process Orientation
- Process Types: How to Differentiate Core, Support, and End-to-End Processes
- How the End-to-End Process Transforms Business Efficiency from the Ground Up

Advanced Concepts and Integration
Advanced BPM connects methods, disciplines, and automation. It bridges business goals with technical systems and provides a common understanding for all stakeholders.
These texts bring the theory and practice together, showing how integrated process thinking creates measurable
Dive in!
- Bridging the Gap Between Process Management Disciplines
- Engaging and Practical BPMN Example with Camunda
Continue Your Journey
Process Management is the heartbeat of efficiency. It turns abstract ideas into visible, measurable actions. Each model I build helps people work together more clearly and deliver consistent value.
If you want to strengthen your foundation in process modeling, start here:
Process Basic Concepts: Your Key to Clear Business Workflows
It’s the best place to begin understanding how structured thinking creates business clarity and performance.
All other articles on the Process Management page build on this base — connecting modeling, roles, and continuous improvement into one complete picture.
Explore all Process Management Articles and discover how process thinking can transform both projects and organizations.

