When I analyze business processes, one problem shows up again and again: unclear responsibilities. This isn’t just a minor detail. It’s one of the main causes of delay, confusion, and even outright failure. Over time, I’ve learned that I cannot improve a process without first fixing who is responsible. In this article, I’ll show you how I deal with unclear responsibilities in process analysis. I’ll walk you through a concrete example and explain how I combine BPMN with a RACI matrix to make sure every task is clearly owned.
What is Process Management?
Process management is the discipline of defining, analyzing, and improving workflows. It structures activities and brings order to daily operations. Most importantly, it ensures everyone knows what to do—and who does it.
When I manage processes, I focus on structure and clarity. Without them, responsibilities are easily lost. And once responsibilities are unclear, even the best-designed process will fail.
Why Clear Roles Are Critical
In BPMN 2.0, clear roles are represented by lanes. Each lane shows who is responsible for which task. That’s why I always use lanes to connect tasks with roles.
In other notations like eEPK, this rule is looser. But even there, I make sure each function links to an organizational unit. This one step already reveals who does what—or where ownership is missing.
In addition to modeling, I document responsibilities in the metadata. I make sure there is not only someone responsible for each task but also someone accountable for the whole process. This combination—diagram plus documentation—creates full clarity.
The Four Questions I Always Ask
To avoid unclear responsibilities, I always start with four questions:
- What needs to be done?
- Why is this task important?
- What’s the expected result?
- Who is responsible?
Answering these creates a shared understanding. To capture it in a structured way, I use a RACI matrix.
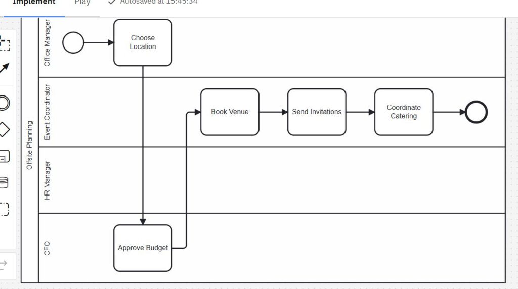
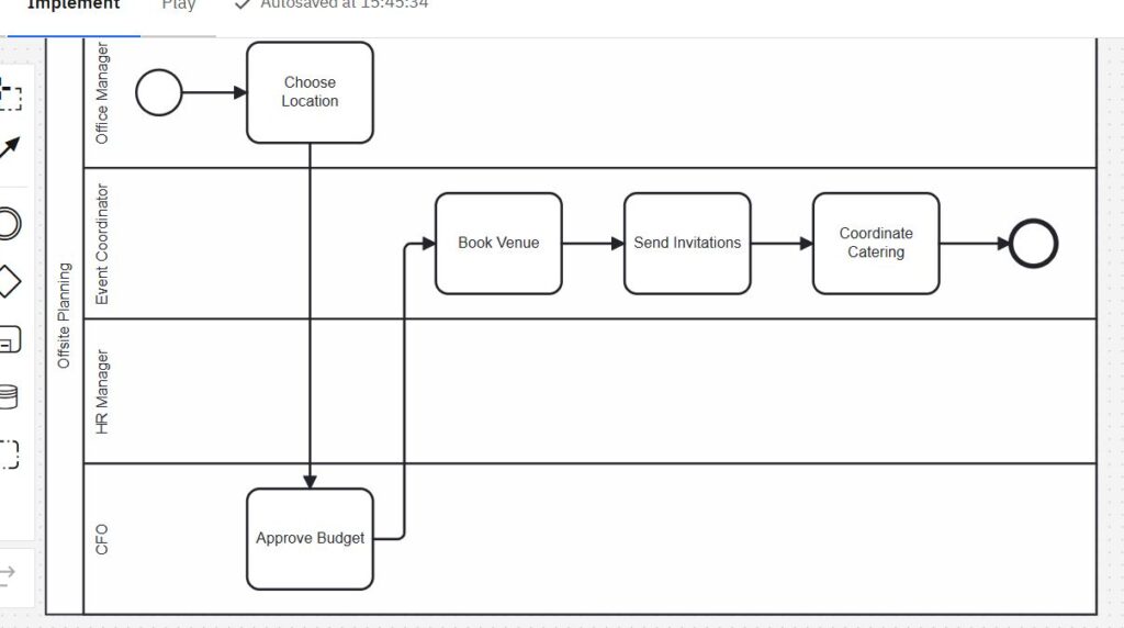
Real-World Example: Planning a Company Offsite
To make this concrete, let’s take a simple process: planning a company offsite. On the surface, it seems straightforward. But if no one is clearly responsible, things quickly get chaotic.
Start the process with a start element in the Office Manager lane.

Here’s how I assign responsibilities in BPMN 2.0:
- Office Manager → chooses the location.
- CFO → approves the budget.
- Event Coordinator → books the venue, sends invitations, and coordinates catering.
- HR Manager → no specific task in this example, but still included as a role.

Add a final end element to end the process.

The BPMN diagram makes the flow visible:
Choose location → Approve budget → Book venue → Send invitations → Coordinate catering.

Each lane represents one role. Each task is anchored to a person or department. No task floats without ownership.
Example RACI Matrix – Company Offsite
To complement the diagram, I build a RACI matrix:
| Task | Office Manager | Event Coordinator | HR Manager | CFO |
|---|---|---|---|---|
| Choose location | R | C | I | I |
| Approve budget | I | C | I | A |
| Book venue | I | R | I | I |
| Send invitations | C | R | A | I |
| Coordinate catering | I | R | C | I |
Why This Combination Works
When I review a RACI, I check for three things:
- Each task has exactly one R – otherwise no one owns it.
- Each task has one A – otherwise approval is unclear.
- No single person carries too many Rs or As – otherwise they become a bottleneck.
This analysis reveals hidden risks early. For example, if the CFO has to approve too many steps, the whole event may stall when they are away.
The BPMN diagram shows the sequence of tasks and the responsible role. The RACI adds decision-making clarity: who approves, who is consulted, and who is informed. Together, they remove blind spots in responsibility.
Final Thoughts
Unclear responsibilities in process analysis don’t disappear on their own. They must be uncovered and resolved. I use BPMN diagrams to show structure and responsibilities, and a RACI matrix to capture accountability and communication.
If you want fewer delays and more accountability, ask the right questions, assign roles clearly, and visualize them in both BPMN and RACI. Your team—and your process—will thank you.
Credits: Photo from Digital Buggu by Pexels
| Read more about Business Process Modeling and Notation (BPMN) |
|---|
| Exclusive Gateways in BPMN 2.0: Clear and Simple Parallel Gateways in BPMN 2.0: Understanding and Using Them Effectively Event-Based Gateways in BPMN 2.0: A Practical Guide Complex Gateways in BPMN 2.0: A Simple Guide |

