Modeling helps me understand, communicate, and validate requirements clearly. It transforms complex ideas into visual structures that everyone can grasp — from stakeholders to developers.
This section gathers all my articles about modeling in Requirements Engineering and IT. I explore UML, SysML, BPMN, and practical tools like draw.io and Camunda. Each text shows how modeling connects logic, structure, and creativity to create better systems.
1. Foundations of Requirements Modeling
Modeling starts with a mindset. Before drawing diagrams, I need to understand why modeling matters and how it supports communication and quality.
These articles give me the conceptual base — explaining the difference between models and design, the role of context, and how modeling languages help define structure.

Dive in!
- Why Model Requirements?
- Leveraging Applications in Requirements Modeling
- Modeling Languages for Requirements Modeling
- Terms and Concepts in Requirements Modeling
- Requirements Modeling vs. Design Models
- The Benefits of Requirements Modeling: Why I Swear by Diagrams
- Understanding the Quality Criteria of Requirements Models

2. Context and Information Structure Modeling
Every requirement exists within a context. Understanding this environment helps me define boundaries, relationships, and dependencies.
These texts explain how to model context, visualize external influences, and describe information structures that support consistency and traceability.
Dive in!
- Context Modeling in Requirements Engineering
- What is Context Modeling?
- The Context Diagram
- Unlocking the Power of Information Structure Modeling
- Information Structure, Dynamics, Quality, and Constraints Views in Requirements Modeling
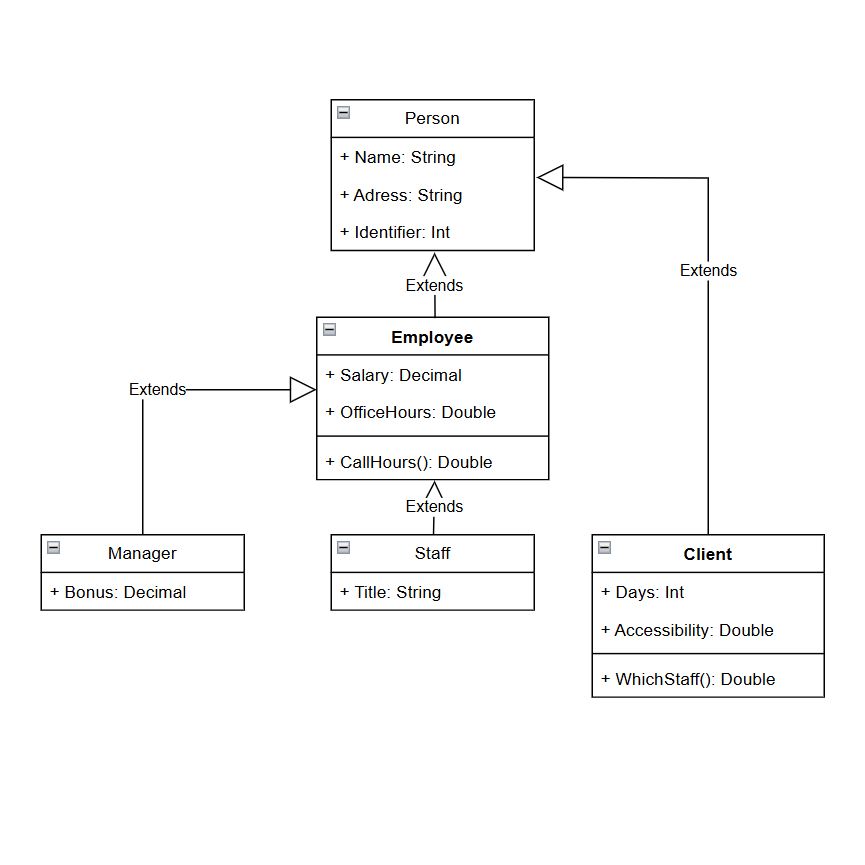
3. UML and Object-Oriented Modeling
UML gives me a language to describe systems precisely. It connects requirements with implementation through diagrams and relationships.
These articles help me understand UML concepts, from classes and attributes to relationships and generalizations. I learn how to use UML to describe both structure and behavior.

Dive in!
- Understanding UML Classes and Objects: A Practical Guide
- Understanding the Syntax and Semantics of UML Classes
- Identifying Classes (1): A Heuristical Approach
- Identifying Classes (2): with Objects, Roles, and Functions
- What Are UML Class Attributes? A Quick Guide
- Heuristics for Determining Attributes
- UML Data Types: Simplifying Complex Concepts
- Heuristics for Determining Data Types
- Simple UML Modeling Relationships (Modeling Relationships)
- Mastering Simple UML Modeling Relationships
- How to Determine Simple UML Relationships with Heuristics
- What are UML Aggregation and Composition?
- Understanding UML Generalization and Specialization
- 4 Practical Tips for UML Modeling – Making Your Diagrams Speak for Themselves
- Tips for Requirements Modeling with UML

4. Dynamic Views and Model Behavior
Static structures are important — but systems live through behavior. Dynamic modeling helps me describe interactions, processes, and system reactions.
These articles introduce dynamic views, explaining how they connect user actions with system logic.
Dive in!
- Unleashing the Power of Dynamic View in Requirements Modeling
- Requirements Modeling with Dynamic Views
5. SysML and Advanced Modeling Concepts
When systems grow complex, SysML extends UML to cover structure, function, and flow. It helps me integrate textual and visual requirements.
These articles guide me through SysML fundamentals and show how to merge requirements into coherent, testable system models.

Dive in!
- Integrating Textual Requirements in SysML: A Personal Take
- What is SysML?
- Enhancing Requirements Modeling: Adapting UML and SysML with Stereotypes

6. Modeling with draw.io
Draw.io is a flexible and free tool for modeling. I use it to build UML, flowcharts, and use case diagrams quickly.
These articles explain practical modeling steps using draw.io — perfect for visual learners and professionals who want to apply modeling directly in projects.
Dive in!
- Model UML Classes in draw.io
- Model UML Class Attributes in draw.io
- Syntax and Semantics of UML Classes in draw.io
- Draw UML Use Case Diagrams with draw.io: A Hands-on Example
- How to Create a Flowchart Example with draw.io
- How to Build a UML Class Diagram with draw.io
7. Model-Based Validation and Quality
Models are not just visuals — they are tools for validation. They help ensure that requirements are consistent, complete, and testable.
These texts show how model-based validation improves software quality and connects analysis with implementation.

Dive in!
- Model Based Requirements Validation: Ensuring Software Quality with Precision
- Discovering Hidden Gems in Existing Systems

8. Object-Oriented Thinking
Object-orientation gives structure to how I think about systems. It helps me connect real-world entities with technical solutions.
These articles deepen my understanding of objects, functions, and interactions — the foundation of modern software analysis.
Dive in!
- Discover the Power of Object-Oriented Thinking
- Understanding the Function Principle of Object-Orientation
- Object-Oriented Elicitation: Requirements in Complex Systems
- Object-Oriented Thinking: What Are Objects?
- Object Name, State, and Behavior in Object-Oriented Programming
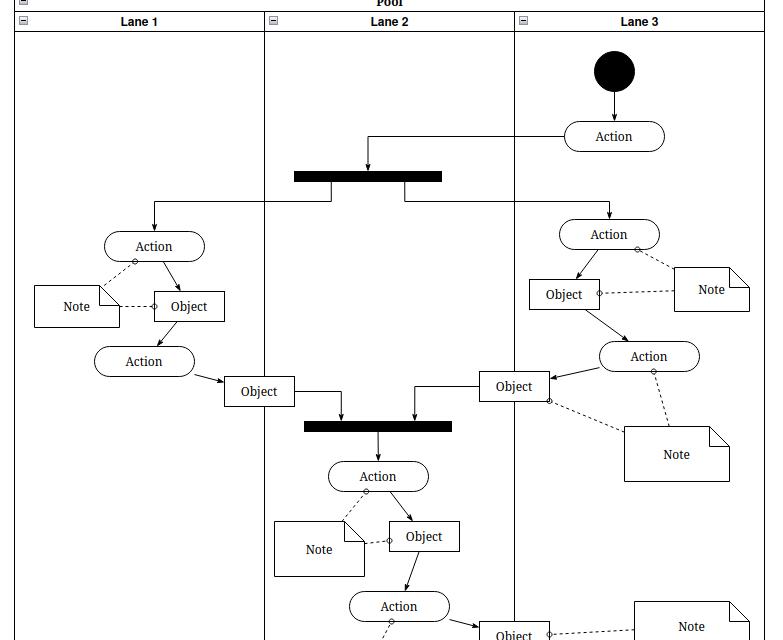
9. BPMN and Process Integration
Modeling requirements often overlaps with process design. BPMN helps me describe workflows and process behavior.
These articles connect BPMN and Requirements Modeling, showing how both perspectives strengthen understanding and execution.

Dive in!
- Syntax and Semantics of BPMN
- Process Basic Concepts: Your Key to Clear Business Workflows
- BPMN Core Elements
- Exclusive Gateways in BPMN 2.0: Clear and Simple
- Parallel Gateways in BPMN 2.0: Understanding and Using Them Effectively
- Event-Based Gateways in BPMN 2.0: A Practical Guide
- Complex Gateways in BPMN 2.0: A Simple Guide
- Engaging and Practical BPMN Example with Camunda
- Process vs. Algorithm – What’s the Difference?
- BPMN Lanes in Camunda: A Step-by-Step Guide
- BPMN Core Elements with Camunda: My Hands-On Guide

10. Camunda and Tool Integration
Camunda bridges modeling and execution. It allows me to turn BPMN diagrams into real automated processes.
These texts walk through practical steps of creating projects, setting up models, and applying Camunda in Requirements Engineering.
Dive in!
- What is Camunda?
- Getting Started with Camunda Home User Interface: Your Guide to the Basics
- How to Create a New Project in Camunda
- The Participant Perspective in BPMN
Continue Your Journey
Modeling brings clarity to complexity. It helps me visualize ideas, uncover hidden requirements, and build systems that truly match user needs.
If you want to start from the foundation, begin here: Why Model Requirements?
It’s the perfect introduction to understanding why modeling is essential in every successful engineering project.
All other articles on the Modeling page build on this knowledge — combining structure, visualization, and analysis into a powerful toolkit for Requirements Engineers.
Explore all Modeling Articles and discover how diagrams can transform communication, precision, and project success.

