In my work, I often dive deep into the complexities of system development, where clarity and structure are everything. One aspect that continually captures my attention is how different perspectives help organize and interpret requirements effectively. By examining various views in requirements modeling, I can separate functional, structural, and behavioral aspects, making complex systems easier to understand, communicate, and validate across all stakeholders involved in a project’s lifecycle.
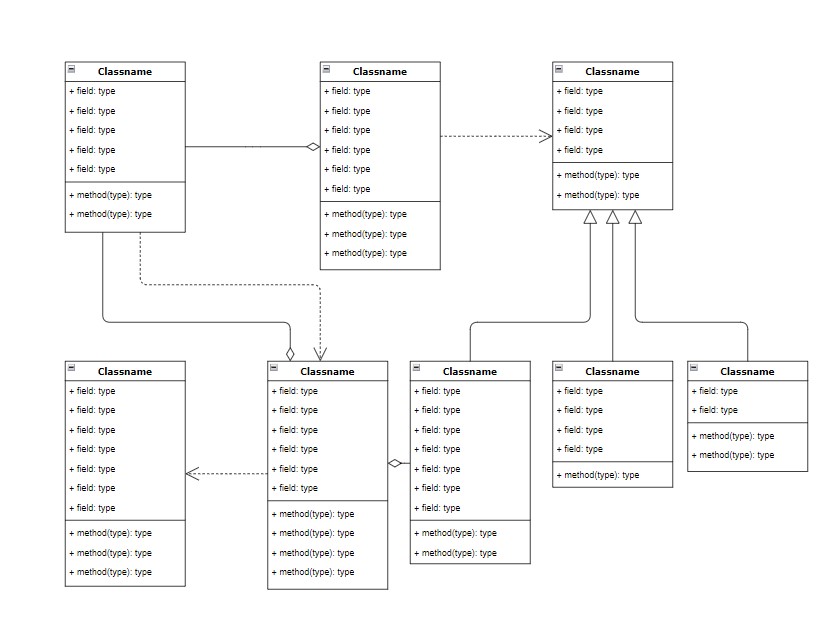
Information Structure View
The information structure view is all about the static and structural aspects of a system. This involves looking at data processing. It focuses on the requirements related to these aspects. Here I typically use a class diagram and entity-relationship diagrams. They help in visualizing the structure of data.

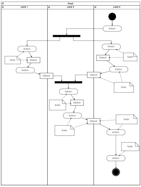
Dynamic View
The dynamic view is different. It looks at the dynamic aspects of a system’s functionality. This includes behavioral and functional views. In requirements modeling, this view is strongly differentiated. I commonly use use case diagrams, activity diagrams, state machine diagrams, data flow diagrams, and sequence diagrams here. These diagrams help in understanding how the system behaves and interacts.

Quality View
Quality requirements are crucial. The quality view focuses on these requirements. It deals with necessary qualities of the system or its components. Performance, reliability, real-time behavior, safety, and robustness are some examples. Currently research focuses on model-based specification approaches. However, in practice, quality requirements are often specified textually. They often add as annotations to requirements diagrams. ISO 25010 provides a detailed taxonomy of these quality requirements.
Constraints View
Lastly, the constraints view addresses boundary conditions. These are external constraints that must be adhered to. They can be organizational, regulatory, or technological. Design constraints, such as service-based or client-server architectures, are examples. Textual forms usually document these constraints. Class diagrams or component diagrams also serve for this purpose.

To sum up
In summary, understanding these views helps in developing a well-structured system. Each view focuses on different aspects, ensuring comprehensive coverage of requirements.
What’s Next?!
Understanding different views in requirements modeling is just the beginning. To create truly complete and consistent models, you need to know the environment in which your system operates. That’s where context modeling comes in. It helps define boundaries, interfaces, and external influences with precision. Ready to take the next step? Read my next article, “What is Context Modeling?”, and discover how to capture the bigger picture around your system.
Go Deeper with Requirements Modeling
If I want to understand requirements in a structured and visual way, I need more than text alone. The main article on Requirements Modeling shows how Modeling Concepts create the foundation for clearer thinking, while Process Modeling with BPMN helps me understand flows and interactions. In addition, UML helps me explore system structure and relationships in a precise way. Click through to see how these perspectives work together and help me analyze, communicate, and design better systems.
This article covers concepts that are also included in the CPRE certification syllabus.

