When developing a system, understanding its changing behavior over time is essential. The dynamic view in requirements modeling focuses on exactly that. It captures interactions, sequences, and state transitions that reveal how the system reacts to internal and external events. By exploring these dynamic aspects, I can ensure that the modeled system reflects real-world behavior and supports precise, effective requirements engineering practices.
What is Requirements Modeling
In the project phase of requirements engineering and IT business analysis, requirements modeling is the method of visually and structurally representing what a system should do. It transforms stakeholder needs into clear, analyzable models that describe functions, data, and interactions. By applying techniques like use case diagrams, process models, or data flow diagrams, I can identify dependencies early, reduce ambiguity, and ensure that every requirement aligns with business goals and technical feasibility.
The Essence of Dynamic View
The dynamic view zeroes in on the system’s behavior. It’s about capturing how the system should respond to different events and conditions. Therefore, we break it down into several specific views, each focusing on a different aspect of the system’s dynamics.
Use Case View: User Functions and Context Dependencies
The “use case view” focuses on high-level functions from the user’s perspective and their interactions with the system. Surely this view is crucial for understanding what functionalities the system needs to provide and how users will interact with it. Use case diagrams are perfect for this.

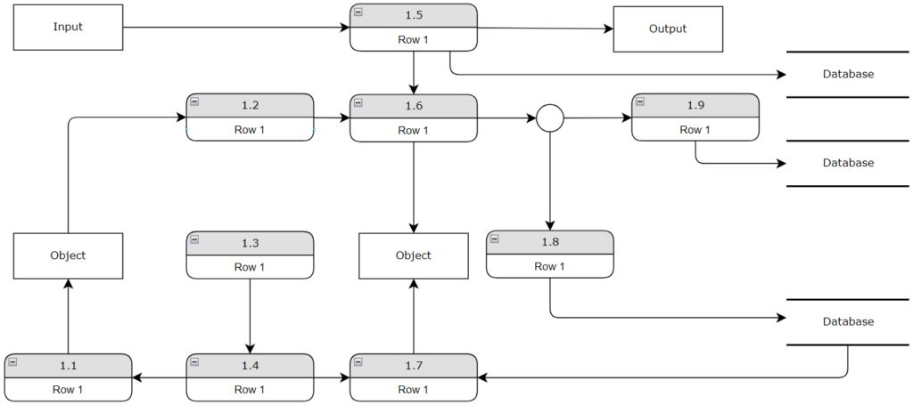
Data Flow-Oriented View: System Functions and Data Dependencies
Another important dynamic view is the “data flow-oriented view”. This one examines the system’s functions that are visible at the interface and the data dependencies between these functions. In essence, it’s about understanding how data moves through the system. Hence, data flow diagrams and activity diagrams are your go-to tools here.

Control Flow-Oriented View: Process Flow Logic
The “control flow-oriented view” deals with the logic of how processes or actions unfold. It’s about the sequence in which things happen, whether they’re sequential, alternating, or concurrent. UML or SysML activity diagrams are likewise used for this view.

State-Oriented View: States and State Changes
In the “state-oriented view”, we look at the system’s states and how they change. It’s about modeling the system’s reactive behavior in response to various events. Thus, finite automata, Harel Statecharts, or UML state machine diagrams are ideal for this.

Scenario View: Interaction Sequences
Finally, the scenario view focuses on specific interaction sequences between an actor and the system. It makes use cases more detailed by showing how interactions unfold step by step. UML/SysML sequence diagrams are commonly used for this purpose.

Conclusion
In conclusion, understanding the dynamic view in requirements modeling is key to capturing the system’s behavior accurately. Each specific view – use case, data flow, control flow, state-oriented, and scenario – plays a vital role in creating a comprehensive model. Altogether visual aids like use case diagrams, data flow diagrams, activity diagrams, state machine diagrams, and sequence diagrams are invaluable tools in this process.
By integrating these views, we can manage the complexity of dynamic relationships and ensure that the system meets its intended functionality. Happy modeling!
What’s Next?!
Now that you understand the importance of requirements modeling in the project phase, it’s time to explore how a modeling language refines system structure. UML offers powerful tools to represent relationships between elements. One key concept is how generalization and specialization shape abstraction and inheritance in models. Curious to learn more? Continue with my next article, “Understanding UML Generalization and Specialization,” and see how these concepts strengthen your modeling precision.
This article covers concepts that are also included in the CPRE certification syllabus.
| Read more about UML |
|---|
| 4 Practical Tips for UML Modeling – Making Your Diagrams Speak for Themselves What are UML Aggregation and Composition? How to Determine Simple UML Relationships with Heuristics Mastering Simple UML Modeling Relationships |

